项目一文档
基于临时密钥的匿名在线聊天室项目文档
目录
项目概述
- 1.1 项目背景
- 1.2 项目目标
- 1.3 预期成果
需求分析
- 2.1 功能性需求
- 2.2 非功能性需求
- 2.3 用户需求
- 2.4 系统用例图
系统设计
- 3.1 总体架构设计
- 3.2 模块划分
- 3.3 系统流程图
- 3.4 数据流程图
详细设计
- 4.1 前端设计
- 4.1.1 界面设计
- 4.1.2 功能模块
- 4.2 后端设计
- 4.2.1 服务器架构
- 4.2.2 功能模块
- 4.3 加密机制设计
- 4.3.1 密钥交换协议
- 4.3.2 消息和文件加解密
- 4.1 前端设计
安全性分析
- 5.1 安全需求
- 5.2 威胁模型
- 5.3 安全措施
项目实施计划
- 6.1 开发环境
- 6.2 项目进度安排
- 6.3 资源配置
测试计划
- 7.1 测试方案
- 7.2 测试用例
- 7.3 测试报告
部署与发布
- 8.1 部署方案
- 8.2 发布流程
- 8.3 用户手册
维护与升级
- 9.1 维护计划
- 9.2 升级方案
- 9.3 未来扩展
附录
- 10.1 参考文献
- 10.2 开发日志
- 10.3 相关资料
1. 项目概述
1.1 项目背景
随着互联网的发展,用户对匿名交流和文件共享的需求日益增加。现有的聊天平台通常需要用户注册登录,或存在隐私泄露的风险。因此,开发一个支持私密聊天、传输文件的匿名在线聊天室,满足用户匿名、安全、即时交流和文件共享的需求。
1.2 项目目标
- 匿名性:用户无需注册账号,使用临时身份参与聊天和文件传输。
- 安全性:通过生成一串密钥,保障私聊和文件传输的安全性和私密性。
- 即时性:提供实时的消息和文件传输,保证用户体验。
- 免费性:使用开源技术,降低成本,免费供用户使用。
1.3 预期成果
开发一个可在浏览器中运行的匿名在线聊天室,实现公共聊天、私密聊天和文件传输功能,并保证聊天内容和文件传输的安全性和匿名性。
2. 需求分析
2.1 功能性需求
公共聊天室功能
- 用户进入网站后,自动加入公共聊天室。
- 用户可以发送和接收公共消息。
匿名私聊功能
- 用户可生成一串密钥,邀请他人进行私聊。
- 私聊消息经过加密,只有双方能解密查看。
私聊文件传输功能
- 在私聊中,用户可以发送和接收文件。
- 传输的文件经过加密,只有双方能解密和查看。
消息和文件加密与解密
- 使用密钥交换协议,生成共享密钥。
- 对私聊消息和文件进行对称加密传输。
用户临时身份管理
- 为每个用户分配临时身份或昵称。
- 用户退出后,临时身份和密钥立即销毁。
2.2 非功能性需求
安全性
- 消息和文件传输过程应防止窃听和篡改。
- 系统应防止XSS等常见网络攻击。
性能
- 支持多用户同时在线,消息和文件传输延迟低。
- 文件传输支持一定大小的文件,传输速度快。
可用性
- 界面友好,易于使用。
- 支持主流浏览器,具有良好的兼容性。
可扩展性
- 系统架构支持后续功能扩展,如支持更大文件或更多文件类型的传输工作。
2.3 用户需求
- 匿名使用:无需注册,直接使用。
- 隐私保护:确保私聊内容和传输文件不被他人获取。
- 操作简便:界面简洁,功能易用。
- 文件共享:能够在私聊中安全地发送和接收文件。
2.4 系统用例图

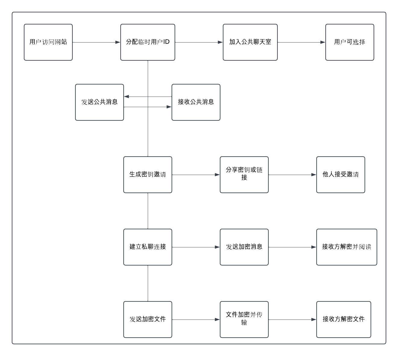
3. 系统设计
3.1 总体架构设计
系统采用前后端分离的架构,前端使用HTML、CSS、JavaScript开发,后端使用Node.js和Express.js。实时通信使用Socket.io库,消息和文件加密采用对称加密算法,密钥交换使用Diffie-Hellman协议。
3.2 模块划分
前端模块
- 界面展示模块
- 消息处理模块
- 文件传输模块
- 密钥管理模块
- 用户邀请模块
后端模块
- 连接管理模块
- 消息转发模块
- 文件中转模块
- 安全与匿名性模块
3.3 系统流程图

3.4 数据流程图

4. 详细设计
4.1 前端设计
4.1.1 界面设计
公共聊天室界面
- 消息显示区域:显示公共消息。
- 消息输入区域:输入并发送消息。
- 在线用户列表(可选):显示当前在线用户数量。
私聊界面
- 消息显示区域:显示私聊消息和文件传输记录。
- 消息输入区域:输入并发送消息。
- 文件传输区域:选择文件并发送。
4.1.2 功能模块
消息发送与接收
- 通过Socket.io与服务器通信。
- 在发送私聊消息前进行加密。
文件传输
- 用户在私聊中选择文件,前端读取文件内容。
- 使用共享密钥对文件进行加密。
- 将加密后的文件数据通过Socket.io发送给对方。
- 接收方解密文件并提供下载。
密钥管理
- 生成临时密钥对。
- 实现Diffie-Hellman密钥交换。
用户邀请
- 生成邀请密钥或链接。
- 处理他人接受邀请的请求。
4.2 后端设计
4.2.1 服务器架构
- 基于Node.js和Express.js,使用Socket.io实现实时通信。
- 无状态服务器,仅处理消息和文件的转发,不存储用户数据。
4.2.2 功能模块
连接管理
- 处理用户的连接和断开。
- 分配和管理临时用户ID。
消息转发
- 公共消息广播。
- 私聊消息定向转发。
文件中转
- 接收加密的文件数据,转发给指定的接收方。
- 服务器不解密或存储文件内容。
安全保障
- 消息和文件内容不过滤或存储,保护用户隐私。
- 实现必要的防火墙和攻击防护。
4.3 加密机制设计
4.3.1 密钥交换协议
- Diffie-Hellman密钥交换
- 在双方之间生成共享的对称密钥。
- 密钥仅在客户端生成,服务器不参与。
4.3.2 消息和文件加解密
对称加密算法
- 采用AES-256算法对私聊消息和文件进行加密。
加密流程
消息加密
- 发送方:使用共享密钥加密消息,发送至服务器。
- 接收方:接收加密消息,使用共享密钥解密。
文件加密
- 发送方:
- 使用FileReader读取文件内容。
- 使用共享密钥对文件数据进行加密。
- 将加密的文件数据和文件名发送给接收方。
- 接收方:
- 接收加密的文件数据。
- 使用共享密钥解密文件数据。
- 提供下载或打开文件的选项。
- 发送方:
5. 安全性分析
5.1 安全需求
- 数据加密:保证私聊消息和文件的机密性。
- 身份验证:确保消息和文件来自可信的对方。
- 防攻击:防范中间人攻击、重放攻击等。
5.2 威胁模型
- 被动攻击者:窃听网络流量,尝试获取消息和文件内容。
- 主动攻击者:尝试篡改消息或文件,假冒他人身份。
5.3 安全措施
- 加密传输:使用HTTPS和WSS协议,保障传输安全。
- 端到端加密:对私聊消息和文件进行端到端加密。
- 密钥保护:密钥仅存在于客户端内存中,退出即销毁。
- 输入验证:过滤用户输入,防止XSS和代码注入。
- 文件安全
- 限制可传输的文件类型和大小,防止恶意文件传输。
- 对文件名和类型进行验证,防止安全漏洞。
6. 项目实施计划
6.1 开发环境
- 操作系统:Linux(如Ubuntu、Debian等)
- 开发工具:
- 代码编辑器:Visual Studio Code、Vim、Sublime Text等
- 终端:Linux自带终端,支持Shell命令
- 编程语言:JavaScript
- 框架与库:
- 前端:Vue.js 或 React.js、Socket.io-client、CryptoJS
- 后端:Node.js、Express.js、Socket.io
- 包管理器:npm 或 yarn
- 版本控制:Git
6.2 项目进度安排
第1周:需求分析、技术选型、环境搭建
- 安装Node.js、npm、Git等开发工具
- 配置Linux开发环境,测试基本运行
第2周:后端基础功能开发
- 搭建Express.js服务器
- 实现Socket.io连接和公共聊天室功能
第3周:前端界面设计与开发
- 设计网页界面,编写HTML、CSS
- 实现消息发送和接收功能
第4周:加密功能和文件传输实现
- 实现Diffie-Hellman密钥交换
- 集成AES加密算法,完成私聊功能
- 实现文件加密和传输功能
第5周:功能测试与优化
- 在Linux环境下进行测试
- 优化性能和用户体验
第6周:部署与发布
- 部署到Linux服务器
- 编写部署脚本和说明文档
6.3 资源配置
- 硬件:Linux电脑或虚拟机
- 软件:
- 开发工具:Visual Studio Code、终端
- 浏览器:Firefox、Chrome等
- 调试工具:Chrome开发者工具
- 资料:
- Linux命令行教程
- Node.js、Express.js、Socket.io官方文档
- 加密算法相关资料
7. 测试计划
7.1 测试方案
- 功能测试:验证各项功能是否符合需求。
- 安全测试:检查加密机制和安全防护措施的有效性。
- 性能测试:评估系统在多用户情况下的性能。
- 兼容性测试:确保在不同浏览器和Linux发行版上的兼容性。
7.2 测试用例
- 公共聊天室消息发送与接收
- 私聊邀请和密钥生成
- 私聊消息加密与解密
- 私聊文件传输
- 文件选择与发送
- 文件加密与解密
- 文件接收与下载
- 用户断开连接后的密钥销毁
- 异常输入和错误处理
- 大文件和特殊文件类型的传输测试
7.3 测试报告
- 记录测试结果,发现的问题和修复措施。
8. 部署与发布
8.1 部署方案
- 服务器选择:使用Linux服务器(如Ubuntu Server)
- 部署方式:
- 手动部署:通过SSH连接服务器,手动配置环境和部署。
- 自动化部署:编写Shell脚本或使用工具(如Ansible)自动部署。
- SSL证书:使用Let’s Encrypt免费SSL证书,启用HTTPS。
8.2 发布流程
- 代码打包:使用Git将代码推送到服务器或使用scp上传。
- 环境配置:
- 安装Node.js、npm等运行环境。
- 配置防火墙和端口转发。
- 启动服务:
- 使用
pm2或forever等工具管理Node.js应用。 - 确保服务在重启后自动启动。
- 使用
- 域名和SSL配置:
- 配置Nginx或Apache作为反向代理。
- 配置SSL证书,启用HTTPS。
8.3 用户手册
使用指南:
- 访问网站,自动进入公共聊天室。
- 点击“邀请私聊”生成密钥,分享给他人。
- 输入他人分享的密钥,加入私聊。
- 在私聊中,点击“发送文件”按钮,选择文件进行传输。
注意事项:
- 不要在聊天和文件中泄露个人敏感信息。
- 文件传输可能受网络速度影响,请耐心等待。
- 如果遇到问题,可刷新页面重新连接。
9. 维护与升级
9.1 维护计划
- 定期检查:每周检查服务器运行状态和日志。
- 备份:定期备份服务器配置和代码。
- 更新:及时更新依赖库和安全补丁。
9.2 升级方案
- 功能扩展:根据用户反馈,添加新功能。
- 性能优化:使用更高效的算法或优化代码。
- 安全更新:修复已知漏洞,增强安全性。
9.3 未来扩展
- 更大文件支持:优化文件传输,支持更大的文件。
- 文件类型支持:支持更多的文件类型,提供预览功能。
- 多语言支持:支持更多语言的界面和消息显示。
- 移动端适配:优化在手机和平板设备上的显示效果。
10. 附录
10.1 参考文献
- 《Node.js开发指南》
- 《JavaScript权威指南》
- Socket.io官方文档:https://socket.io/
- CryptoJS官方文档:https://cryptojs.gitbook.io/docs/
- AES加密算法相关资料
- Diffie-Hellman密钥交换算法原理
10.2 开发日志
- 记录开发过程中遇到的问题、解决方案和心得体会。
10.3 相关资料
- Linux命令参考:https://linuxcommand.org/
- 前端加密库CryptoJS的使用
- 文件传输相关资料
- HTML5 File API:https://developer.mozilla.org/en-US/docs/Web/API/File
- JavaScript文件加密示例